2025年6月5日,药学系在学术报告厅举行职业教育活动周颁奖典礼暨实习动员大会,对200多名获奖学生进行表彰,为职业教育活动周画下一个圆满的句号。同时开展2025届实习生动员活动,帮助他们熟悉从校内学习到社会实践的角色变化。
(颁奖典礼现场)
活动伊始,药学系礼仪队的同学进行药店礼仪展示,他们向观众展示专业的职业行为规范,进一步让同学们更好地了解药店的礼仪。

(图为药店礼仪展示)
一 、颁布“聚丰园杯”第三届食品安全与质量检测技能竞赛奖项。
茂名聚丰园食品成立于2013年,是广东省食品行业名牌产品,专注于打造烘焙产品全产业链,现有集月饼、粽子、酥饼、蛋卷、年糕、面包、蛋糕生产加工、研发、销售为一体的现代化食品企业。聚丰园作为茂名市的重点月饼生产企业,目前已建立了完善的研发体系和质量管理体系,通过了IS09001质量管理体系认证,食品安全达到国内先进水平,被认定为茂名市放心月饼示范企业。目前,聚丰园与国内多家著名酒店企业形成长期的战略合作,为其提供优质的产品。
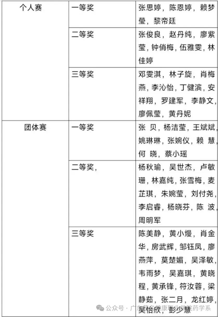
(图为“聚丰园杯”第三届食品安全与质量检测技能竞赛获奖名单)


(图为“聚丰园杯”第三届食品安全与质量检测技能竞赛颁奖现场)
二 、颁布“京橘杯”第六届药膳饮品创新竞赛奖项
广东京橘药业作为化州橘红行业的龙头企业,拥有近千亩自有化橘红种植基地和合作基地、1500平方10万级无尘生产车间,是一家专注于化橘红种植、产品研发、生产、销售为一体的健康绿色高科技企业。建立了完善的质量控制体系和溯源系统,提供安全、绿色、优质的化橘红产品。
(图为“京橘杯”第六届药膳饮品创新竞赛获奖名单)
(图为“京橘杯”第六届药膳饮品创新竞赛颁奖现场)
三 、颁布“海家福杯”第七届中药传统技能竞赛奖项
海家福食品有限公司,作为集研发、生产、销售于一体的现代化海洋食品企业,海家福专注高端即食海珍品赛道,依托国内985/211高校科研团队与“北京粤华商贸”“广州海家福食品”的产业资源,2025年荣登中国品牌500强榜单,跻身海洋食品领域头部品牌。
(图为“海家福杯”第七届中药传统技能竞赛获奖名单)
(图为“海家福杯”第七届中药传统技能竞赛颁布现场)
四、第七届药学技能竞赛
药学技能竞赛是药学领域的一项重要活动,对参赛个人提升专业技能:竞赛涵盖了药物调配、药品检验、用药指导等多个环节,要求选手在规定时间内高质量完成任务。这促使参赛选手不断提高操作的熟练度和精准度,提升药物鉴别、处方审核等实际操作能力。通过将理论知识应用于实际竞赛场景,能加深对专业知识的掌握,形成更系统、全面的知识体系。
(图为第七届药学技能竞赛颁布现场)
五、颁布第四届化学检验技术奖项
化学检验技术是探索未知物质和揭示自然规律的重要手段。通过对各种样品的成分分析、结构鉴定和性质研究,化学检验技术的目的涵盖了保障食品安全、保护环境、促进工业发展和推动科学研究等多个领域。它以其精确性、可靠性和科学性,为社会的发展和进步提供了坚实的技术支持。
(图为第四届化学检验技术获奖名单)
(图为第四届化学检验技术颁布现场)
六、颁布第四届药园解说竞赛奖项
中医药文化是中华文明的瑰宝,药园作为中草药研究与展示的重要载体,承载着传承中医药文化、普及药用知识的使命。初赛让参赛选手在规定时间内结合自己的理解,着重撰写药园中各线路的药用植物的形态、生长情况及功效应用等方面,形成符合规范的解说稿。决赛环节参赛选手需要随机抽取解说路线,需要更全面地熟悉药园的各个区域各类药物的分布,在更短的时间内灵活调整解说种类和搭配。通过实地的讲解与互动,深化了学生对药用植物的认知。
(图为第四届药园解说竞赛获奖名单)
(图为第四届药物解说竞赛颁布现场)
七、颁布李苑一站式学生社区“中央八项规定”主题绘画摄影竞赛奖。
本次主题绘画摄影竞赛通过提供展示平台、促进艺术交流、传播文化和激发公众兴趣等多方面的努力,为艺术发展和文化交流做出积极贡献。
(图为李苑学生社区活动获奖名单)
(图为李苑学生社区活动颁奖现场)
毛芹超对获奖师生表示热烈祝贺,对支持本届技能周活动的企业和辛勤付出的全体工作人员表示衷心的感谢。技能周的颁奖活动和25届实习生的动员活动正如芒种节气的意义,收获与播种交替。她希望25届实习生端正态度,明确实习目标;虚心学习,提升综合能力;遵守纪律,树立良好形象;注意安全,保障自身权益。以本次技能周为起点,在实习岗位上继续发扬拼搏精神,锤炼技能,追求卓越,顺利实现从学生到职场人的华丽转身,在未来的职业生涯中 “一技在手,一身无忧”!

(图为药学系副主任毛芹超发言)
撰稿:莫银莹 曾银华
排版:黄宁宁
责编:林小清
校对:李子杰
初审:梁嘉丽
终审:于海帅
